6686体育

谢谢您!接待惠临我们的官网网站
设为首页 · 加入收藏English
6686体育新闻
6688体育-全网最权威热门体育赛事直播免费在线平台_6688综…目今位置:首页 >> 集团资讯 >> 6686体育新闻
深刻罗致新余“1·24”特大火灾事故教训 ,切实做好岁末年初宁静生产事情
宣布时间:2024-01-26
来源:6686体育
浏览量:

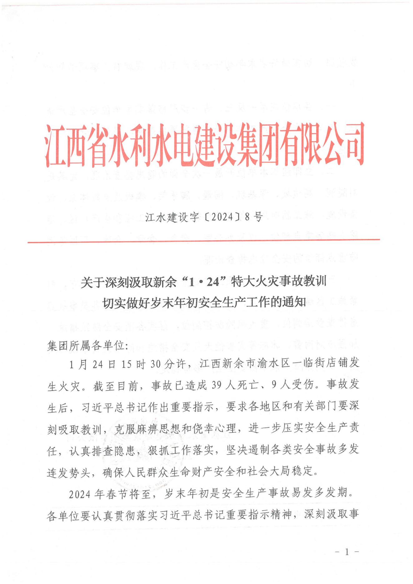
1月24日15时30分许 ,江西新余市渝水区一临街店肆爆发火灾。截至目前 ,事故已造成39人死亡、9人受伤。事故爆发后 ,习近平总书记作出重要指示 ,要求各地区和有关部分要深刻吸取教训 ,克服麻痹思想和侥幸心理 ,进一步压实宁静生产责任 ,认真排查隐患 ,狠抓事情落实 ,坚决停止种种宁静事故多发连发势头 ,确保人民群众生命工业宁静和社会阵势稳定。

2024年春节将至 ,岁末年初是宁静生产事故易发多发期。集团所属各单位要认真贯彻落实习近平总书记重要指示精神 ,深刻罗致事故教训 ,切实做好岁末年初宁静生产事情。

6686体育建设字〔2024〕8号《关于深刻罗致新余“1·24”特大火灾事故教训》(2)_00.jpg

6686体育建设字〔2024〕8号《关于深刻罗致新余“1·24”特大火灾事故教训》(2)_01.jpg


6686体育 2009版权所有 赣ICP备18002566号-1 赣公网安备 36012102000286号
地 址:江西省南昌县江西千亿建筑科技工业园32号
效劳热线: 0791-86829368 联系单位:6686体育
技术支持 珠峰科技 网络宁静网 互联联盟
6688体育-全网最权威热门体育赛事直播免费在线平台_6688综…
6686体育建设民众号
网站地图